全部职位 2024年01月30日
0 点赞 751 浏览 0 个字

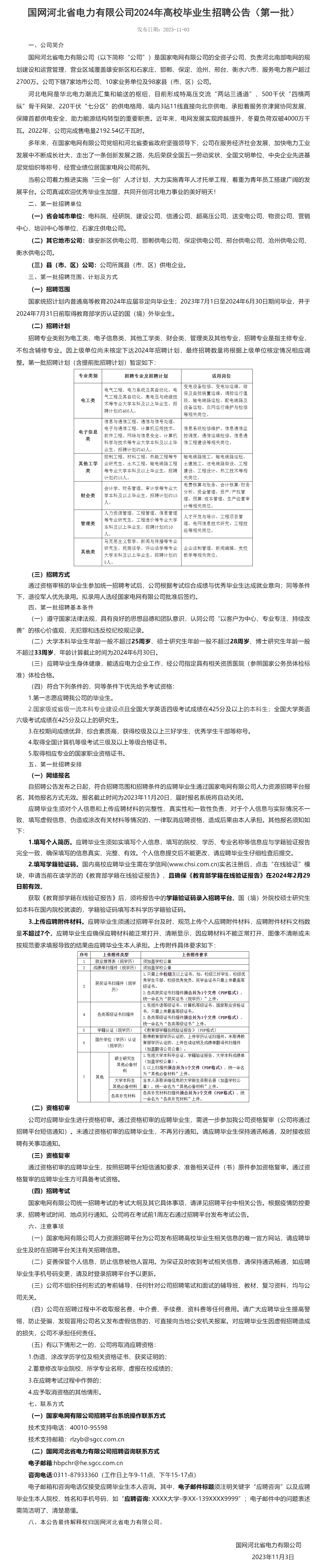
国网校园招聘河北省电力公司2024年高校毕业生招聘公告(第一批)

版权:本网站(jiuyetong.net)刊载的部分内容,包括文字、图片、音频、视频、软件、程序、以及网页版式设计等来自用户投稿和转载,但都会专明出处,如有不妥,请联系我们 转载请注明出处:https://www.jiuyetong.net/5667.html

相关推荐

招聘岗位:软件工程师大连 地点:大连 Responsibility: 第一阶段(入职前三年) 1.学习并能够熟练…

招聘岗位:软件工程师(供应链领域系统) 地点:大连 Responsibility: 1.能够深入学习索尼项目需要…

招聘岗位:软件工程师(SAAS领域系统) 地点:大连 Responsibility: 1. 参与SIE(索尼互动娱乐) S…

招聘岗位:软件工程师(Cloud Native领域系统) 地点:大连 Responsibility: 1. 参与SIE(索尼互动…

招聘岗位:Cloud全栈开发运维工程师 地点:大连 ( B2E , B2B, B2C 领域系统) Responsibility: 1.…

招聘岗位:网络工程师 地点:上海 Responsibility: 1、 对网络及微软产品感兴趣,并有相关支持和排…

发表评论
暂无评论

还没有评论呢,快来抢沙发~

助力内容变现

将您的收入提升到一个新的水平

扫描二维码

关注微信公众号

扫描二维码

手机访问本站